Video game translation is an essential part of game development. It can help you massively expand your reach and, more importantly, your revenue.
But unlike other forms of translation, gaming translation can be very challenging.
After all, video games include video, text, dialogues, sound effects, and images. On top of that, the type of text, video, and audio a gaming company deals with can vary a lot. A triple-A game includes hundreds, if not thousands, of lines of dialogue. This type of text is like a movie script or a comic. They come with a unique tone and delivery style.
Games also come with a laundry list of names. From characters to cities, each name needs to be “translated” consistently. You’ll have to also translate menus, skill trees, and all the UI. Then, of course, you have audio. Dubbing costs are higher, and can need many different actors to cover all your characters.
Finally, you may also need to deal with graphic design and video editing. After all, you may need to change your character design to fit your target markets. It’s a daunting task.
Game translation tools to the rescue
Game translation tools can improve efficiency, accuracy, consistency, adaptability, collaboration, scalability, and centralization.
- Efficiency: The old-school method is to rely on email. You’d send the strings in an Excel file to a PM, which then emails it to a translator, etc. The entire process is manual, time-consuming, and often susceptible to human error. With game translation software, teams can translate and update the game almost instantly. This automates the localization process, saving everyone time and effort.
- Consistency: A translation tool can store translated terms in a translation memory (TMs). As a result, we can translate repeated terms and phrases consistently. It helps create a consistent and cohesive gaming experience.
- Centralization: With a translation tool, everything is centralized in one location. It allows us to track and manage the translation process seamlessly. As such, we can catch mistakes early on.
- Collaboration: Large teams can work on a project at the same time. They improve collaboration without dealing with long email chains. You can assign tasks and oversee them from the platform.
- Cost-effective: These tools reduce the amount of manual work needed. By doing so, they can reduce your costs. In other words, you can now consider translating your game into more languages, which leads to higher potential revenue.
- Flexibility and adaptability: Even after you launch your game, you can still make changes. As you roll out new patches, translators have access to the strings and can translate them.
- Accuracy: These tools come equipped with AIs, MTs, style guides, and glossaries. All these solutions can help improve accuracy.
How will we compare the 7 game translation tools?
To compare them, we will translate a game called “Tanks of Freedom.” It’s an open-source strategy game. We will translate it from English to Simplified Chinese.
The game translation service begins!
-
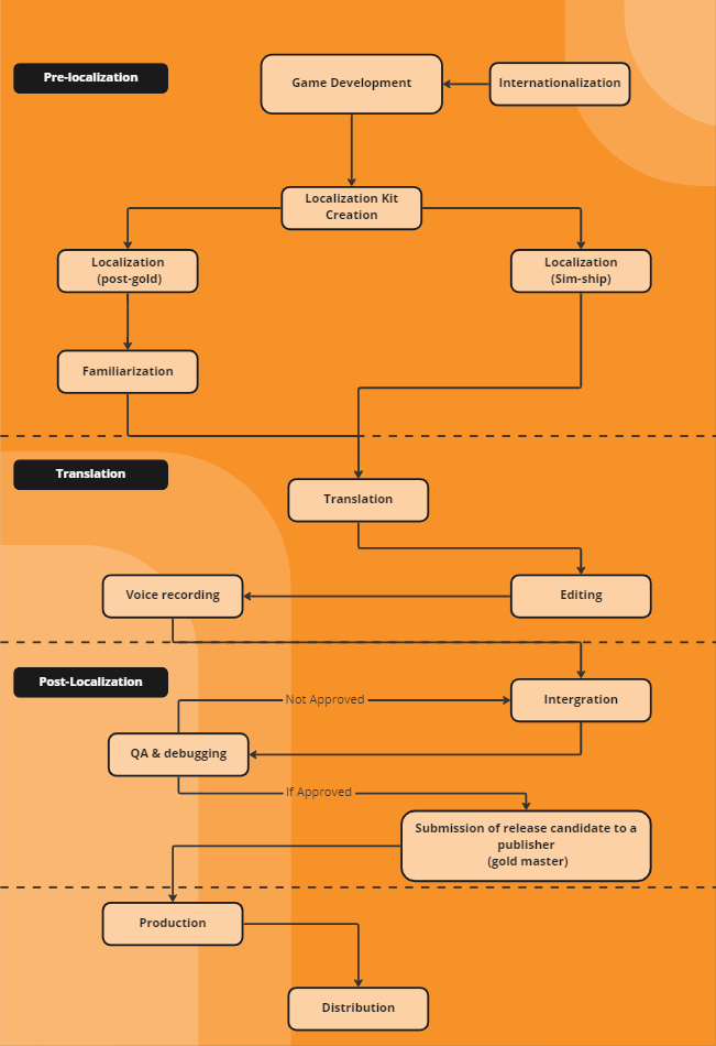
The pre-localization phase.
-
The translation phase.
-
The post-localization phase.
The pre-localization phase
1. Internationalization
2. Remote repository hosting
One of the key elements that make localization easy is a centralized location for the game’s code. Although there are other options, we will rely on GitHub to host the code for a few reasons:
- It allows for version control. In other words, we can track changes made during the localization easily.
- It’s a safe and organized platform for sharing code, assets, and documentation.
- It facilitates collaboration between the development and localization teams.
By using GitHub, implementing continuous localization in your workflow is easier.
3. A localization kit
-
Specific translation instructions.
-
A detailed list of assets.
-
Internal deadlines for the project with specific milestones.
-
It should include deadlines for different assets and the review process.
-
-
The contact information of your team’s designated representative.
-
Game specific information.
-
The plot
-
Characters, areas, etc.
-
A walkthrough guide that outlines the steps and levels to complete.
-
-
Glossaries and style guides:
-
Software programs and computer-assisted translation (CAT) tools:
-
Source code:
-
Assets to translate:
-
A copy of the game.
The video game translation phase
This is where the actual translation starts. We can start using the game translation tools and test them out. In this phase, we will use Lokalise.
📣
- A translation management system (TMS) that provides glossary management, translation memories, and QA.
- Collaboration tools that facilitate real-time communication with internal and external members.
- Integration capabilities with third-party tools (GitHub, Slack, etc.).
- Automated workflows, including the import/export process, updates, etc.
- Machine translation (MTs) integration (DeepL, Google Translate).
Now, let’s get practical with our Lokalise demo.
1. Open the Lokalise app and create a project.
Once created, you can add team members to the project (translators, reviewers, managers, etc.). You can also assign specific roles and responsibilities at this stage.
2. Connect the project to GitHub.
GitHub is a code storage space (repository) where you can store different versions of your code. This way, the changes you make in the translations can match up correctly with the coding work.
Here’s how you do it:
There’s a page named “Apps.” Go there and add the details about where your code is. This way, you can easily see, control, manage, and implement the translation.
This step is where platforms start to differ a bit.
Gridly and Starling are not compatible with Github. To use them, we built an internal continuous localization server to connect our repository to the Starling TMS. If you’d like to do so as well, you can use this article as a tutorial.
| Translation App | In-built integration with VCS |
|---|---|
| Weblate | ✔️ |
| Gridly | ❌ |
| MemoQ | ❌ |
| Lokalise | ✔️ |
| Phrase | ✔️ |
| CrowdIn | ✔️ |
| Starling | ❌ |
3. Group translation keys using tags.
To effectively manage a large number of strings, we organized the translation keys using tags. Tags are labels or categories assigned to specific strings, allowing for easy grouping and filtering. This helps streamline the translation process, making it more efficient and organized.
a. You may do this by selecting the keys to tag and selecting “Tags: add/remove…” on the dropdown.
4. Add visual context through screenshots.
By uploading images of the game interface, you can give visual context to the translators. The great thing about the Lokalise TMS is that it identifies and marks most keys directly on the images. This way, translators can understand the context of each individual string.
You can find this feature on the screenshot page.
Lokalise and Crowdin can automatically detect strings from the screenshots. This feature is an incredible time-saver. Having to do it manually is both time-consuming and mentally draining.
5. Create and assign translation & review tasks.
You can now create translation tasks and assign them to the translators of your team.
After that, you can create review tasks and assign them to the reviewers of your team. This collaborative approach helps maintain consistency and linguistic integrity throughout the translation process.
To do this, navigate to “tasks” and set up the corresponding tasks (like in the screenshot below).
6. Publish verified translations.
Once the reviewers finish checking the translations, you can publish them on the “Download” page.
Feel free to edit the settings to fit your needs. You can change the formats, language variations, and export options.
Once published, Lokalise pushes the strings back to the repository. It ensures that the translated content is integrated into the existing code. This will create an automatic pull request on the repository’s side (GitHub).
Finally, the pull request should be merged if there are no issues with the translations.
Post-localization phase
Once the translation process is complete, it’s time to tackle the post-localization phase. This step focuses on two core aspects:
- Integrating the freshly translated strings into the code.
- Performing quality assurance testing.
1. Merging & building the translated game.
In this stage, you can merge the updated translations with the original code. To do so, you must pull the code from GitHub (or your favorite repository).
Unlike Tanks of Freedom, some games may need specific scripts or some complex extra steps. In our case, we used the Godot game engine to build the localized version of the game. It’s a straight-forward process once you run a simple Python script.
You can read the Godot documentation to learn more, and you can download the Godot engine here.
2. Quality assurance (QA) testing.
It’s time to do three types of tests:
- Linguistic testing involves reviewing the translations for linguistic accuracy, coherence, and cultural appropriateness.
- Functional testing ensures that all game features, mechanics, and localized elements are working as expected without technical issues.
- Compliance testing ensures that the localized version adheres to platform-specific guidelines, rating requirements, and any legal or cultural regulations.
This stage takes time, and you must tackle it with care. By completing it, you can ensure that the localized version of the game is of high quality, free from errors, and culturally appropriate, providing an immersive and enjoyable gaming experience to players worldwide.
Stay tuned for Part 2 of this article, where we dive into the other apps.
